Tag

Therapeutic Targets

All articles tagged with #therapeutic targets

Researchers Identify Inflammatory Brain Cells as Key in Progressive MS

Originally Published 3 months ago — by Neuroscience News

Featured image for Researchers Identify Inflammatory Brain Cells as Key in Progressive MS
Source: Neuroscience News

Researchers discovered a rare brain cell type called DARGs that are highly prevalent in progressive MS, contribute to chronic inflammation and neurodegeneration by releasing inflammatory signals, and could be targeted for new treatments to slow or halt disease progression.

Advances in Blood Pressure Regulation Post-Spinal Cord Injury Using ONWARD ARC-IM Therapy

Originally Published 3 months ago — by Nature

Featured image for Advances in Blood Pressure Regulation Post-Spinal Cord Injury Using ONWARD ARC-IM Therapy
Source: Nature

The article investigates the neuronal basis of autonomic dysreflexia after spinal cord injury, identifying specific neuronal subpopulations and their reorganization that trigger this life-threatening condition, and explores therapeutic strategies like electrical stimulation to modulate these neural circuits.

Small Cell Lung Cancer Exploits Neuronal Synapses to Promote Tumor Growth

Originally Published 4 months ago — by Nature

Featured image for Small Cell Lung Cancer Exploits Neuronal Synapses to Promote Tumor Growth
Source: Nature

The study reveals that small cell lung cancer (SCLC) forms functional synapses with neurons, particularly glutamatergic ones, which promote tumor growth. These synaptic interactions are characterized by structural and functional evidence of bona fide synapses, including electrophysiological activity and ultrastructural features. Targeting glutamate signaling with drugs like riluzole and DCPG shows promise in reducing tumor growth and improving survival in preclinical models, highlighting a novel neuro-oncological mechanism and potential therapeutic avenue.

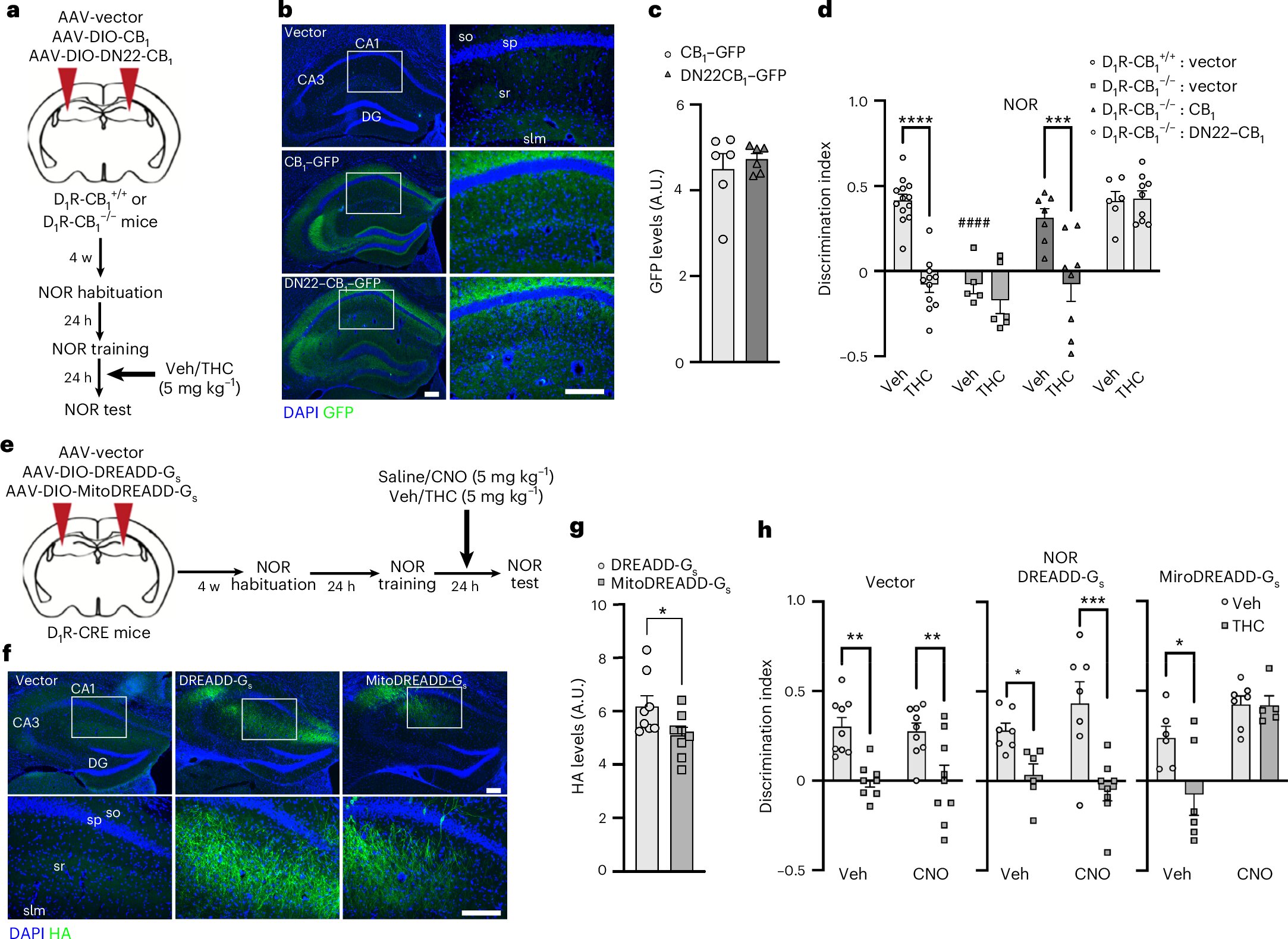
Reversing Dementia: Mitochondria-Targeted Therapies Show Promise in Restoring Cognitive Function

Originally Published 5 months ago — by Medical Xpress

Featured image for Reversing Dementia: Mitochondria-Targeted Therapies Show Promise in Restoring Cognitive Function
Source: Medical Xpress

A study published in Nature Neuroscience has established a causal link between mitochondrial dysfunction and cognitive symptoms in neurodegenerative diseases. Researchers developed a new tool to stimulate mitochondrial activity, which improved memory deficits in animal models, suggesting mitochondria as a potential therapeutic target for conditions like Alzheimer's disease.

AI Breakthrough Turns 'Undruggable' Proteins into Treatment Targets

Originally Published 5 months ago — by Genetic Engineering and Biotechnology News

Featured image for AI Breakthrough Turns 'Undruggable' Proteins into Treatment Targets
Source: Genetic Engineering and Biotechnology News

Researchers from Nobel Laureate David Baker's lab have developed AI-based methods to target intrinsically disordered regions (IDRs) in proteins, previously considered 'undruggable,' enabling new therapeutic possibilities for diseases like cancer, pain, and diabetes. These approaches use amino acid sequences to design high-affinity binders, overcoming previous challenges and expanding drug discovery horizons.

Immune System's Role in Cancer Growth Unveiled

Originally Published 1 year ago — by SciTechDaily

Featured image for Immune System's Role in Cancer Growth Unveiled
Source: SciTechDaily

New research from Memorial Sloan Kettering Cancer Center reveals that chronic activation of the innate immune system, particularly due to issues in the Mre11 complex, can lead to genome instability and cancer development. This discovery highlights the dual role of the innate immune system in both defending against pathogens and maintaining genome stability. The findings suggest that targeting the immune pathways involved could offer new therapeutic strategies for cancer treatment.

"New Gene Mutation and Activity Changes Linked to ALS Uncovered"

Originally Published 1 year ago — by ALS News Today

Featured image for "New Gene Mutation and Activity Changes Linked to ALS Uncovered"
Source: ALS News Today

Researchers from Harvard University have identified gene activity changes in motor nerve cells that may explain their selective degeneration in amyotrophic lateral sclerosis (ALS). The study, funded by the NIH and published in Nature Aging, found that ALS-associated genes show elevated activity in Betz cells, leading to protein disruptions and neurodegeneration. These findings offer new insights into ALS and potential therapeutic targets, emphasizing the need for future studies with larger patient samples.

"Breakthrough in ALS: Genetic Links, Subtypes, and Drug Targets Unveiled"

Originally Published 1 year ago — by National Institutes of Health (NIH) (.gov)

Featured image for "Breakthrough in ALS: Genetic Links, Subtypes, and Drug Targets Unveiled"
Source: National Institutes of Health (NIH) (.gov)

NIH-funded researchers have identified genes linked to neuron death in sporadic ALS, providing insights into disease mechanisms and potential therapeutic targets. The study found higher levels of ALS risk genes in Betz cells, a type of motor neuron, and linked these to toxic protein accumulations and neuron dysfunction. The findings could lead to new treatments to slow or stop ALS progression.

"Uncovering Molecular Overlaps in ALS and Dementia: Implications for Potential Therapies"

Originally Published 1 year ago — by Neuroscience News

Featured image for "Uncovering Molecular Overlaps in ALS and Dementia: Implications for Potential Therapies"
Source: Neuroscience News

A study by MIT and Mayo Clinic researchers has found that ALS and frontotemporal lobar degeneration (FTLD) exhibit strikingly similar cellular and molecular characteristics, suggesting potential therapeutic targets that could be effective for both disorders. The research analyzed RNA expression in over 620,000 cells from the motor and prefrontal cortex, uncovering almost identical gene expression changes in the diseases’ most vulnerable neurons. This discovery opens new avenues for understanding and treating neurodegenerative diseases, emphasizing the need to study genes across diverse species and behaviors.

"Genetic Insights into Heart Disease Risk and Prevention"

Originally Published 1 year ago — by Medical News Today

Featured image for "Genetic Insights into Heart Disease Risk and Prevention"
Source: Medical News Today

A new study has identified five biological pathways regulated by a few genes that could potentially play a prominent role in coronary artery disease through their involvement in endothelial cell function, including the gene TLNRD1. These findings could lead to the development of novel therapies targeting endothelial cell dysfunction in coronary artery disease, which is the leading cause of death in the United States. The study used high-throughput molecular biology techniques and computational methods to identify major biological pathways and novel genes involved in endothelial cell function that could contribute to the risk of coronary artery disease. This approach could facilitate the discovery of novel biological pathways associated with other diseases as well.

Unveiling New Strategies to Target and Inhibit KRAS in Cancer

Originally Published 2 years ago — by Nature.com

Researchers have created multiple global atlases of inhibitory allosteric communication in KRAS, a protein involved in signaling pathways and a known therapeutic target. By quantifying the impact of over 26,000 mutations on the folding and binding of KRAS, the study identified allosteric sites that can be targeted for inhibition. The central beta sheet of KRAS was found to be particularly effective in allosteric propagation, and multiple surface pockets were validated as allosterically active, including a distal pocket in the C-terminal lobe of the protein. This research provides insights into the regulatory and therapeutic potential of allosteric modulation in proteins.