Tag

Prefrontal Cortex

All articles tagged with #prefrontal cortex

Brain Wave Rotation Enhances Focus After Distractions

Originally Published 2 months ago — by Neuroscience News

Featured image for Brain Wave Rotation Enhances Focus After Distractions
Source: Neuroscience News

Neuroscientists discovered that rotating neural waves in the prefrontal cortex help the brain recover focus after distraction, with full rotations correlating with correct task performance and incomplete ones predicting errors, suggesting the brain uses energy-efficient traveling waves for concentration restoration.

Hormones Influence Love and Lust Differently in Men and Women

Originally Published 6 months ago — by Neuroscience News

Featured image for Hormones Influence Love and Lust Differently in Men and Women
Source: Neuroscience News

Research reveals that a specific brain circuit in mice, influenced by hormones like oxytocin and ovarian hormones, governs sex-specific mating behaviors, promoting receptivity in females during estrus and reducing interest in males, with the same neurons having opposite effects in males, highlighting how hormonal states and sex shape social and sexual behaviors.

Four Key Psychological Signs of Ideological Extremism

Originally Published 6 months ago — by Big Think

Featured image for Four Key Psychological Signs of Ideological Extremism
Source: Big Think

The article explores four psychological markers—cognitive rigidity, emotional volatility, amygdala size, and prefrontal cortex structure—that correlate with ideological extremism, suggesting that understanding and addressing these factors could help mitigate extremism.

Scientists Identify Brain Cells Key to Empathy

Originally Published 1 year ago — by Neuroscience News

Featured image for Scientists Identify Brain Cells Key to Empathy
Source: Neuroscience News

Researchers have identified a mechanism in the prefrontal cortex involving corticotropin-releasing factor (CRF) neurons that modulate empathetic responses based on past emotional experiences. This discovery, highlighting how animals respond to others' emotions when they mirror their own past experiences, offers insights into empathy's evolutionary conservation and potential therapeutic targets for conditions like PTSD, autism, and schizophrenia.

Decoding the Brain's Decision to Persist or Quit

Originally Published 1 year ago — by Neuroscience News

Featured image for Decoding the Brain's Decision to Persist or Quit
Source: Neuroscience News

Research from the University of Pennsylvania reveals how different regions of the prefrontal cortex influence decisions to persist or quit in uncertain situations. Damage to the ventromedial prefrontal cortex reduces persistence, while other areas affect learning from feedback. These findings have implications for understanding conditions like anxiety and addiction, where reward processing is altered. The study highlights the brain's complex calculations in evaluating rewards and persistence, with future research focusing on neurotransmitter roles in these processes.

Decoding the Brain Circuits Behind Psychedelics' Anti-Anxiety Effects

Originally Published 1 year ago — by Neuroscience News

Featured image for Decoding the Brain Circuits Behind Psychedelics' Anti-Anxiety Effects
Source: Neuroscience News

Researchers at UC Davis have identified distinct neural circuits responsible for the anti-anxiety effects of psychedelics, separate from those causing hallucinations. Using the psychedelic DOI in mice, they found that anxiety reduction persists after hallucinatory effects fade. By mapping and reactivating specific neurons in the prefrontal cortex, they demonstrated potential for developing psychedelics-based treatments that alleviate anxiety without inducing hallucinations. This study highlights the complexity of psychedelic effects, involving both direct and downstream neural networks.

"Decoding the Brain's Fear Circuitry for Survival"

Originally Published 1 year ago — by Neuroscience News

Featured image for "Decoding the Brain's Fear Circuitry for Survival"
Source: Neuroscience News

Scientists have discovered a new neural pathway connecting the prefrontal cortex and the amygdala that regulates the brain's transition to high-intensity fear responses, crucial for survival. Dysregulation of this pathway can lead to psychiatric illnesses like PTSD and anxiety disorders. The study utilized advanced techniques in mice to uncover and manipulate this pathway, offering potential for therapeutic interventions and a better understanding of fear response mechanisms.

"Serotonin's Impact on Prefrontal Cortex Development and Antidepressant Risks During Pregnancy"

Originally Published 1 year ago — by Medical Xpress

Featured image for "Serotonin's Impact on Prefrontal Cortex Development and Antidepressant Risks During Pregnancy"
Source: Medical Xpress

A study published in Nature Communications reveals the direct impact of serotonin on the development of the prefrontal cortex, shedding light on how antidepressant use during pregnancy, specifically fluoxetine, can affect a child's brain development and increase the risk of mental health disorders later in life. The research, conducted at the University of Colorado Anschutz Medical Campus, demonstrates that serotonin directly influences synaptic connections in the prefrontal cortex, with implications for mental health disorders when disrupted during early development. The findings emphasize the need for individualized care for pregnant women and highlight the potential for new therapeutics for neurodevelopmental disorders involving serotonin dysregulation.

"Unveiling the Neural Basis of Human Speech Production"

Originally Published 1 year ago — by Nature.com

Featured image for "Unveiling the Neural Basis of Human Speech Production"
Source: Nature.com

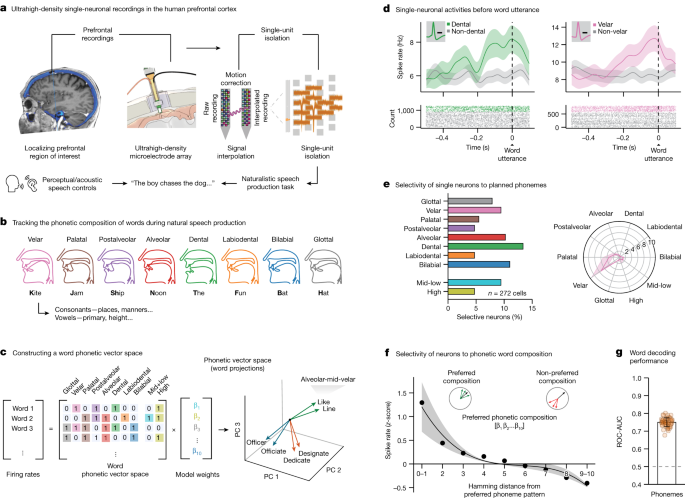
Researchers used ultrahigh-density microelectrode arrays to obtain single-neuronal recordings from the prefrontal cortex of participants during natural speech production. They found that the firing activities of many neurons were explained by the constituent phonemes of the word before utterance, and some neurons were selectively tuned to the planned production of specific phonemes. These neurons reliably predicted the phonetic composition of upcoming words before utterance and were largely distinct from those involved in perception. Additionally, subsets of neurons encoded information about the arrangement and segmentation of phonemes into distinct syllables, providing insights into the basic cellular elements of speech production in humans.

The Surprising Antidepressant Effects of Pulling an All-Nighter: Studies Reveal

Originally Published 2 years ago — by New York Post

Featured image for The Surprising Antidepressant Effects of Pulling an All-Nighter: Studies Reveal
Source: New York Post

A study conducted by Northwestern University has found that temporary sleep deprivation, such as pulling an all-nighter, can have antidepressant effects and rewire the brain. The study, conducted on mice, showed that even one night of sleep deprivation led to hyperactive, hypersexual, and aggressive behaviors, as well as increased activity in dopamine neurons. The researchers identified the prefrontal cortex as the region responsible for the antidepressant effects of sleep deprivation. However, the benefits are short-lived, and chronic sleep deprivation can have detrimental long-term effects on cognitive health and mental well-being.

"Monkey Prefrontal Cortex Reveals Confidence through Attractor Dynamics: Study"

Originally Published 2 years ago — by Medical Xpress

Featured image for "Monkey Prefrontal Cortex Reveals Confidence through Attractor Dynamics: Study"
Source: Medical Xpress

A study conducted on rhesus monkeys by researchers at the National Institute of Mental Health reveals that attractor dynamics in the prefrontal cortex can predict the consistency of choices made by monkeys, which reflects their confidence in their decisions. The study suggests that the energy landscape around attractor basins in population neural activity in the prefrontal cortex reflects choice consistency. The findings highlight the potential of examining simultaneously recorded neurons to gain insights into decision-making processes and how confidence in decisions is reflected by attractor network dynamics in the brain.

"Unraveling the Intricate Pathways of Sleep Preparation in the Brain"

Originally Published 2 years ago — by Neuroscience News

Featured image for "Unraveling the Intricate Pathways of Sleep Preparation in the Brain"
Source: Neuroscience News

Researchers at Imperial College London have discovered the brain wiring in mice that instinctively prepares them for sleep by engaging in nesting behavior. This behavior is controlled by dedicated brain cells in the prefrontal cortex, which connect to the hypothalamus and trigger nesting and sleep. The study suggests that this sleep preparation process is likely a survival feature shared among mammals, emphasizing the importance of proper sleep routines, or "sleep hygiene," in humans. The findings may provide insights into why sleep is essential for survival.

"Light Exercise: Unlocking Surprising Brain Benefits for Seniors"

Originally Published 2 years ago — by SciTechDaily

Featured image for "Light Exercise: Unlocking Surprising Brain Benefits for Seniors"
Source: SciTechDaily

Mild exercise, such as walking or yoga, has been found to significantly improve cognitive function in older adults, particularly by enhancing the efficiency of the prefrontal cortex. This discovery opens the door for accessible exercise programs for seniors with low fitness motivation. The study showed that even short bouts of light exercise over three months can invigorate the brain and result in short-term boosts in cognitive capabilities. The findings highlight the positive impact of stress-free mild exercise in strengthening the prefrontal cortex and enhancing cognitive function among older adults.