
Reversing Anxiety in Mice by Repairing a Brain Circuit
Researchers discovered that rebalancing activity in a specific amygdala circuit in mice can reverse anxiety and social withdrawal, highlighting a potential target for mental health treatments.
All articles tagged with #amygdala

Researchers discovered that rebalancing activity in a specific amygdala circuit in mice can reverse anxiety and social withdrawal, highlighting a potential target for mental health treatments.

Scientists at the Institute for Neurosciences have discovered that restoring balance to specific neurons in the amygdala can reverse anxiety and social withdrawal behaviors in mice, opening new possibilities for targeted treatments of affective disorders.

A study reveals that specific subregions of the amygdala, particularly the basolateral part, show altered connectivity patterns in individuals with PTSD, affecting emotional regulation, sensory processing, and self-awareness, which deepens understanding of the disorder's neural basis.

Some rare individuals, like Jordy Cernik and SM, lack the ability to feel fear due to damage or mutation affecting the amygdala, a brain region involved in processing fear, revealing that fear responses are complex and can be specific to external or internal threats, with implications for understanding survival and modern stress.

A study shows that observing violence, especially by familiar peers, increases aggression in male mice through amygdala neurons, which can be manipulated to alter aggressive behavior, highlighting social and neural factors in the spread of violence.

Research from the Weizmann Institute reveals that humans explore more aggressively to avoid losses than to seek gains, driven by increased neural noise and firing in the amygdala, which heightens uncertainty and promotes trial-and-error behavior under potential loss conditions.

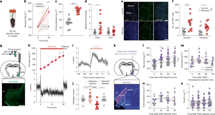
The study uncovers a novel amygdala–liver pathway that rapidly regulates blood glucose during stress independently of traditional hormonal systems, involving specific neurons in the medial amygdala projecting to the hypothalamus and liver, which are activated by stress and control hepatic glucose production. Repeated stress disrupts this circuit, linking chronic stress to metabolic disorders like type 2 diabetes.

The study investigates how rate and noise in the human amygdala influence increased exploration during aversive learning, highlighting neural mechanisms underlying decision-making under threat and uncertainty.

A study reveals how the amygdala and hippocampus coordinate to encode and retrieve emotional memories, with specific gamma activity patterns in the amygdala shaping hippocampal responses that are later reactivated during recall, providing insights into emotional memory vividness and potential treatments for PTSD.

The article explores four psychological markers—cognitive rigidity, emotional volatility, amygdala size, and prefrontal cortex structure—that correlate with ideological extremism, suggesting that understanding and addressing these factors could help mitigate extremism.

Researchers discovered that loss of the autism-linked gene PTEN in specific inhibitory neurons of the amygdala disrupts local brain circuits, leading to increased fear and anxiety behaviors in animal models, without affecting social or repetitive behaviors, providing insights into the neural basis of certain ASD traits.

A study using mice reveals that the brain forms indirect associations between stimuli through the amygdala and other regions, influencing decision-making and potentially informing treatments for disorders like PTSD and psychosis.

A study reveals that thyroid hormones in the brain, particularly in the amygdala, play a crucial role in fear memory formation, with potential implications for treating trauma-related disorders like PTSD. Enhancing or blocking thyroid hormone activity affects fear memory strength, and these effects are linked to specific gene regulation, suggesting new avenues for therapeutic intervention.

A study found that electrical stimulation of the amygdala during learning can enhance long-term memory for neutral images, but the effects vary widely among individuals, influenced by baseline memory performance and brain activity, highlighting the need for personalized neuromodulation strategies.

A study on zebra finches shows that the amygdala influences social selectivity in song learning, guiding young birds to prefer certain tutors based on social cues, although it is not essential for the actual imitation of songs.