Researchers have discovered that activating transposable elements in certain blood cancers with specific mutations creates a vulnerability that can be exploited using PARP inhibitors, leading to cancer cell death without harming healthy cells, offering a new potential treatment for drug-resistant blood cancers.
Research suggests that 'junk' DNA, specifically transposable elements, can be reactivated in certain blood cancers, leading to DNA instability that can be targeted with existing drugs like PARP inhibitors, offering new hope for treating drug-resistant cancers.
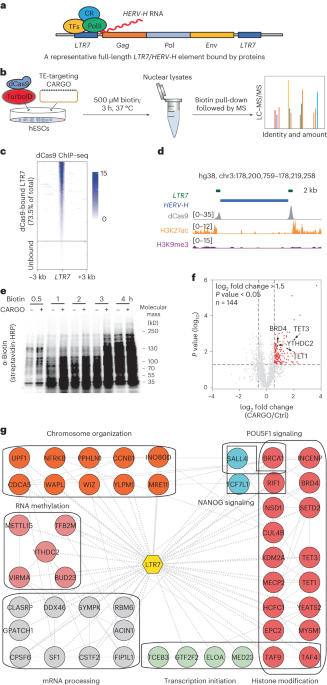
A new study suggests that remnants of ancient viruses embedded in our DNA, particularly transposable elements, play a crucial role in early human development and evolution by influencing gene regulation, with potential implications for understanding human diseases and genome innovation.
A new study reveals that ancient viruses embedded in our DNA, specifically transposable elements like MER11, play a crucial role in regulating gene activity, especially during early development, challenging the previous notion that these 'junk' DNA segments are nonfunctional.
Scientists have discovered that previously overlooked 'junk' DNA, specifically transposable elements like MER11, play a significant role in gene regulation and evolution, acting as genetic switches that influence gene expression and potentially contribute to species differences.
A new study reveals that 'junk' DNA, derived from ancient viruses embedded in our genome, actually plays a crucial role in controlling gene activity, especially during early human development, and has contributed to primate evolution.
Researchers have used reconstructed ancestral genomes from various species as a "genomic time machine" to identify previously undetectable degenerate transposable elements (TEs) in the human genome. This approach allowed them to uncover a larger number of TEs than previously known, significantly contributing to the share of human DNA contributed by TEs. The study's findings could lead to better understanding of TEs and their regulatory roles, potentially providing insights into human diseases influenced by genetic factors, such as cancer, autoimmune and metabolic disorders, and the body's response to environmental stresses and aging.
Researchers from Eötvös Loránd University have made a breakthrough in understanding the aging process by studying transposable elements (TEs) in DNA. They identified the Piwi-piRNA pathway, which controls the activity of TEs, and found that managing TEs can extend lifespan. By downregulating TEs in worms, the researchers observed slower aging and a significant increase in lifespan. This discovery has implications for medical and biological research, potentially leading to the development of methods to extend human life and improve health in later years. Additionally, the researchers discovered epigenetic changes in the DNA of aging worms, which could potentially be used as a biological clock to determine age.
Researchers have discovered that controlling the activity of transposable elements (TEs), which are mobile DNA elements, can extend lifespan in worms. By downregulating specific TEs and strengthening the Piwi-piRNA pathway, the worms showed signs of aging slower and lived significantly longer. The study also revealed epigenetic changes in the DNA of the worms as they aged, which could potentially be used as a biological clock to determine age from DNA. This breakthrough in understanding the role of TEs and their control pathways opens up possibilities for developing methods to extend life and improve health in later years.
A study has revealed the crosstalk between RNA m6A and DNA methylation in regulating transposable element chromatin activation and cell fate in human pluripotent stem cells. The researchers found that RNA m6A modification influences DNA methylation patterns, leading to changes in chromatin accessibility and gene expression. This interplay between RNA m6A and DNA methylation provides insights into the regulation of transposable elements and their impact on cell fate determination.
Retrotransposons, a type of transposable element, have been found to hijack a DNA repair pathway called alternative end joining (alt-EJ) to facilitate their own replication and the formation of extrachromosomal circular DNA (eccDNA). Researchers discovered that alt-EJ, which is normally involved in repairing DNA double-strand breaks, is co-opted by retrotransposons to generate the necessary DNA intermediates for their replication. This study sheds light on the mechanisms underlying retrotransposon propagation and eccDNA formation, providing insights into genomic stability and potential implications for diseases such as cancer.
A pan-cancer analysis has identified tumor-specific antigens derived from transposable elements (TEs), which are DNA sequences that can move around the genome. The study found that TEs are frequently expressed in cancer cells and can produce novel proteins that are recognized by the immune system as foreign, making them potential targets for immunotherapy. The researchers also found that DNA methylation, an epigenetic modification that can silence genes, plays a role in regulating TE expression in cancer cells.