
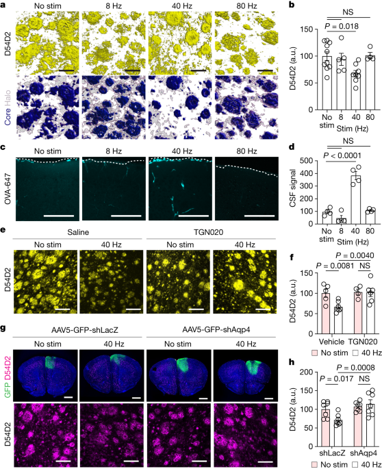
Anti-Amyloid Therapy Fails to Improve Short-Term Brain Waste Clearance in Alzheimer’s
Research from Osaka Metropolitan University shows that while the Alzheimer's drug lecanemab reduces amyloid plaques, it does not improve the brain's waste clearance system in the short term, highlighting the disease's complexity and the need for multi-targeted therapies.












