Tag

Cancer Cells

All articles tagged with #cancer cells

Scientists uncover cancer cells' secret energy source

Originally Published 3 months ago — by ScienceDaily

Featured image for Scientists uncover cancer cells' secret energy source
Source: ScienceDaily

Scientists discovered that cancer cells respond to physical squeezing by rapidly mobilizing mitochondria to produce extra ATP, aiding DNA repair and survival in stressful environments. This mechanism, observed in lab and patient samples, reveals a new aspect of cellular resilience that could be targeted to prevent cancer spread.

"Novel Micromaterial Targets and Kills Cancer Cells with Nanoparticles"

Originally Published 1 year ago — by Phys.org

Featured image for "Novel Micromaterial Targets and Kills Cancer Cells with Nanoparticles"
Source: Phys.org

Researchers have developed micromaterials made of proteins that can deliver nanoparticles to selectively attack and destroy specific cancer cells over an extended period of time. These micromaterials mimic natural secretory granules found in the endocrine system and have been proven effective in mouse models of colorectal cancer. The technology involves the coordination of ionic zinc with histidine-rich domain, and the released protein nanoparticles accumulate in tumor tissues, offering a new way to ensure high local drug levels and better clinical efficacy while minimizing undesired side effects.

"Uncovering the Potential to Target and Prevent Breast Cancer Relapse"

Originally Published 1 year ago — by Sky News

Featured image for "Uncovering the Potential to Target and Prevent Breast Cancer Relapse"
Source: Sky News

Preventative hormone therapies for breast cancer can inadvertently cause cancer cells to lie dormant and later "wake up" to cause a relapse, but new research suggests that inhibiting an enzyme known as G9a could prevent cancer cells from becoming dormant and kill the cells that are already hibernating, offering new hope for patients with oestrogen receptor positive breast cancer. The findings reveal potential new targets for innovative treatments to prevent breast cancer from recurring, which could significantly impact breast cancer survival rates.

"Scientists Uncover Potential Method to Eliminate Dormant Breast Cancer Cells"

Originally Published 1 year ago — by Daily Mail

Featured image for "Scientists Uncover Potential Method to Eliminate Dormant Breast Cancer Cells"
Source: Daily Mail

Scientists have discovered a potential way to target and kill "hibernating" breast cancer cells that evade treatment by remaining dormant for years before reawakening, causing a more difficult-to-treat relapse. The study, funded by Cancer Research UK, identified an enzyme called G9a that plays a key role in cancer cell dormancy, and inhibiting it prevented cells from becoming dormant and killed those already hibernating. The findings offer hope for developing treatments to prevent breast cancer relapse without the need for long-term hormone therapy, potentially improving outcomes for patients with oestrogen receptor positive (ER+) breast cancer.

"Odorant-Based HDAC Inhibitors: A Potential Breakthrough in Cancer and Neurological Disease Treatment"

Originally Published 1 year ago — by ScienceAlert

Featured image for "Odorant-Based HDAC Inhibitors: A Potential Breakthrough in Cancer and Neurological Disease Treatment"
Source: ScienceAlert

New research suggests that odors from ripening fruits or fermented foods can lead to changes in gene expression in cells beyond the nose, raising the possibility of using volatile compounds to treat cancer or slow neurodegenerative diseases. The study found that exposure to diacetyl vapors halted the growth of cancer cells and slowed neurodegeneration in flies, but potential health risks and the need for further research on the mechanisms and long-term consequences of such exposure remain. The findings also have potential implications for agriculture, as plants also respond to volatile chemicals in the air.

"Breast Cancer Cells: Fueling Up by Consuming Surroundings, Study Finds"

Originally Published 2 years ago — by Medical Xpress

Featured image for "Breast Cancer Cells: Fueling Up by Consuming Surroundings, Study Finds"
Source: Medical Xpress

A new study suggests that breast cancer cells consume the matrix surrounding them to obtain nutrients and support their growth, revealing a previously unknown mechanism of cancer cell survival. The cells take up and break down extracellular matrix through a process called macropinocytosis, and rely on the metabolic conversion of key amino acids to energy-releasing substrates. Targeting this process could represent a novel therapeutic approach for breast cancer treatment.

"Revolutionary Breakthrough: Molecular Jackhammers Obliterate 99% of Cancer Cells"

Originally Published 2 years ago — by Yahoo Entertainment

Featured image for "Revolutionary Breakthrough: Molecular Jackhammers Obliterate 99% of Cancer Cells"
Source: Yahoo Entertainment

Scientists have developed "molecular jackhammers" using aminocyanine molecules and near-infrared light to destroy cancer cells by shaking them to death. These molecules attach to cell membranes and, when activated with light, create powerful vibrations that punch through the cell membrane, effectively destroying it. In lab tests, the process killed approximately 99% of melanoma cells, and in living animal tests on mice with melanoma, half of the animals were completely cancer-free after treatment. The use of near-infrared light allows these molecules to potentially treat tumors and cancer cells in deep tissues, offering a promising new approach in cancer treatment.

"Revolutionary 'Molecular Jackhammers' Obliterate Cancer Cells with Vibrations"

Originally Published 2 years ago — by Rice News

Featured image for "Revolutionary 'Molecular Jackhammers' Obliterate Cancer Cells with Vibrations"
Source: Rice News

Scientists at Rice University have discovered a new method to destroy cancer cells using molecules that vibrate strongly when stimulated by near-infrared light. The researchers found that these molecules, known as molecular jackhammers, can rupture the cell membrane of cancerous cells, leading to their destruction. In lab cultures of human melanoma cells, the method had a 99 percent efficiency, and half of the mice with melanoma tumors became cancer-free after treatment. The molecular jackhammers are activated by near-infrared light, which can penetrate deeper into the body without damaging tissue. This breakthrough could offer a new approach to treating cancer using mechanical forces at the molecular scale.

"Unlocking the Power of T-Cell Therapy: Master Regulator Holds Key to Cancer Breakthrough"

Originally Published 2 years ago — by Fox News

Featured image for "Unlocking the Power of T-Cell Therapy: Master Regulator Holds Key to Cancer Breakthrough"
Source: Fox News

Researchers at the UC Davis Comprehensive Cancer Center have discovered a "kill switch" on the CD95 receptor that can trigger the death of cancer cells. The protein on the receptor, known as Fas, can program cancer cells to self-destruct. This breakthrough could potentially lead to the development of new cancer drugs that boost the activity of CD95 receptors, providing a new weapon against tumors. While immune-based therapies have shown promise, they have had limited effectiveness against many cancer types. The newly discovered "kill switch" could not only terminate tumor cells but also enhance the effectiveness of immunotherapies, offering a potential one-two punch against cancer. However, no CD95-boosting drugs have entered clinical trials yet.

Cancer Cells Hijack Immune Cells' Energy Source

Originally Published 2 years ago — by STAT

Featured image for Cancer Cells Hijack Immune Cells' Energy Source
Source: STAT

Some cancer cells have been found to extend nanotube projections into T cells, siphoning off mitochondria from the immune cells and rendering them inactive, while energizing the cancer cells. This discovery sheds light on a new mechanism of immune evasion employed by cancer cells, which could explain their resistance to certain immunotherapies.

"Groundbreaking Discovery: Protein on Cancer Cells Boosts Immune Response to Tumors"

Originally Published 2 years ago — by Medical Xpress

Featured image for "Groundbreaking Discovery: Protein on Cancer Cells Boosts Immune Response to Tumors"
Source: Medical Xpress

Scientists from the German Cancer Research Center have discovered that a membrane protein called CMTM6 plays a crucial role in supporting the immune response against tumors. The protein interacts with CD58, a co-stimulatory factor that enhances T cell activation, and also stabilizes PD-L1, an inhibitory immune checkpoint molecule targeted by current immunotherapy treatments. The researchers found that loss of CMTM6 impairs T cell activation and protects cancer cells from CAR-T cell therapy. The expression of CMTM6 and CD58 in tumor cells was found to be correlated with better response to immunotherapies. The findings highlight the potential for adjusting the expression of these proteins to improve cancer immunotherapies.

The Fate of Cancer Cells Post-Treatment: A Closer Look

Originally Published 2 years ago — by Livescience.com

Featured image for The Fate of Cancer Cells Post-Treatment: A Closer Look
Source: Livescience.com

After cancer cells are killed by treatments such as chemotherapy, immune cells called phagocytes engulf and break down the dead cells into smaller components that can be reused by other cells. However, dying cancer cells can sometimes release debris that sparks inflammation and stimulates the growth of surviving cancer cells, potentially leading to cancer relapse. Research is still ongoing to understand the full implications of dying cancer cell signaling and develop more effective treatments. Studies have suggested that molecules derived from omega 3, called resolvins, can help reduce inflammation and clear cell debris, while blocking the signals transmitted by dying cancer cells could prevent cancer from re-emerging after treatment.

IISc's Breakthrough: Hybrid Nanoparticles Revolutionize Cancer Cell Targeting

Originally Published 2 years ago — by Phys.org

Featured image for IISc's Breakthrough: Hybrid Nanoparticles Revolutionize Cancer Cell Targeting
Source: Phys.org

Scientists at the Indian Institute of Science have developed hybrid nanoparticles made of gold and copper sulfide that can potentially detect and kill cancer cells. These nanoparticles have photothermal and photoacoustic properties, allowing them to generate heat and ultrasound waves when exposed to light. The heat and singlet oxygen atoms produced by the nanoparticles can kill cancer cells, while the ultrasound waves can be used to detect cancer cells with high contrast. The small size of the nanoparticles enables them to travel inside tissues easily and potentially leave the body naturally. Further studies are needed to determine their safety for use in humans.

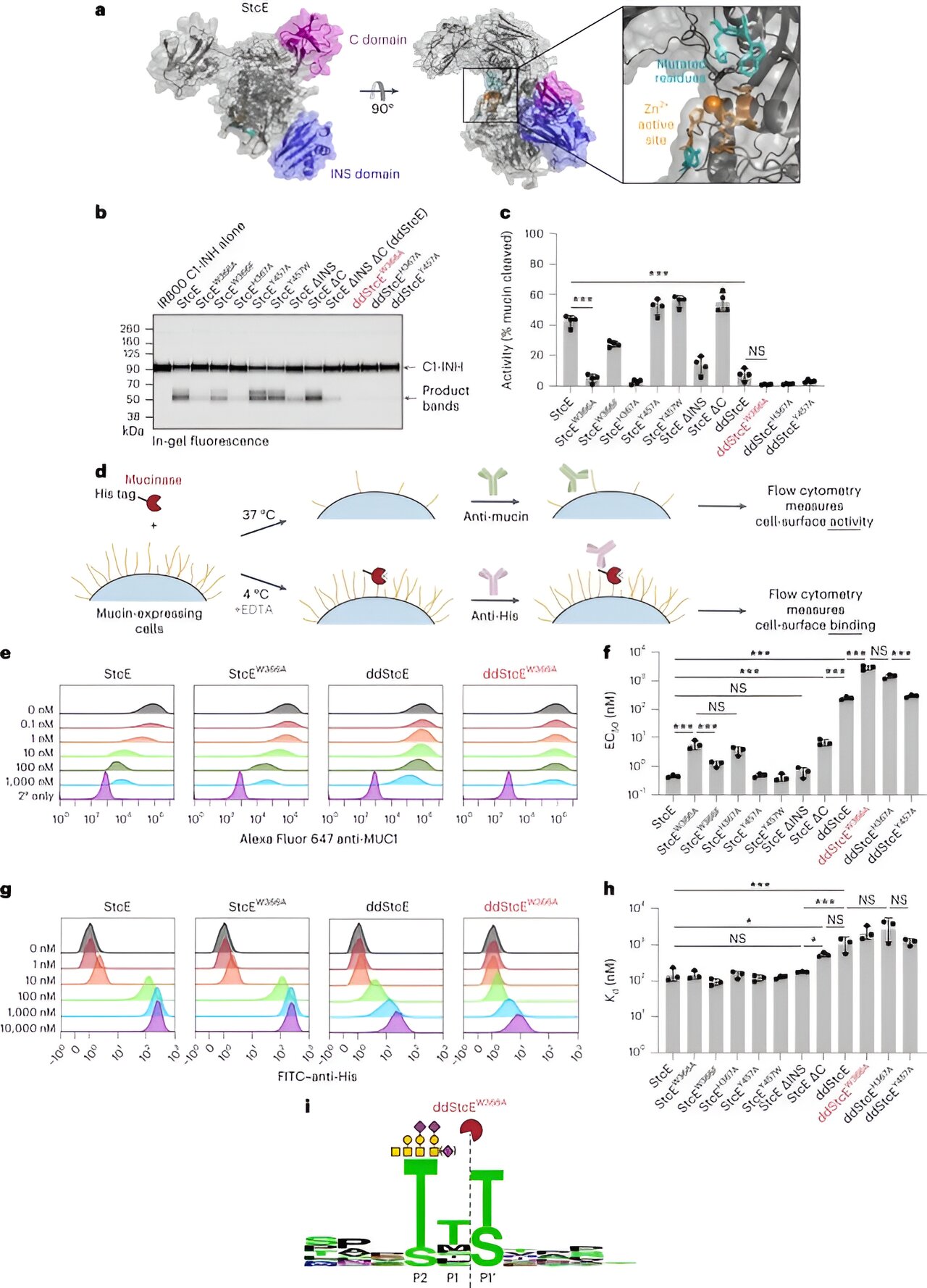
"Promising Gene Therapy Unveils Hidden Cancer Cells"

Originally Published 2 years ago — by Phys.org

Featured image for "Promising Gene Therapy Unveils Hidden Cancer Cells"
Source: Phys.org

Researchers at Stanford have developed a biomolecule that selectively removes mucins from cancer cells, potentially leading to new therapies for cancer. Mucins are sugar-coated proteins that cancer cells exploit to evade the immune system. The biomolecule consists of a mucinase enzyme fused to a cancer-cell-targeting nanobody, allowing it to specifically target and prune mucins associated with cancer cells. In lab and mouse studies, the biomolecule treatment significantly reduced tumor growth and increased survival. This discovery has broad applications as mucins are associated with various diseases. Further research is needed to develop a human-derived mucinase for potential use in cancer therapy.

Israeli Researchers Use Bacterial Toxin to Induce Cancer Cell Suicide

Originally Published 2 years ago — by Phys.org

Featured image for Israeli Researchers Use Bacterial Toxin to Induce Cancer Cell Suicide
Source: Phys.org

Researchers at Tel Aviv University have successfully encoded a bacterial toxin into mRNA molecules and delivered them directly to cancer cells, causing the cells to produce the toxin and ultimately leading to their death. The study achieved a success rate of 50% in killing cancer cells. By using lipid nanoparticles coated with antibodies, the researchers ensured that the instructions for producing the toxin reached the target cancer cells. This approach offers a selective and potentially more effective treatment for cancer, as it avoids harming healthy cells and may prevent the development of resistance.