
Genetics News
The latest genetics stories, summarized by AI
Featured Genetics Stories


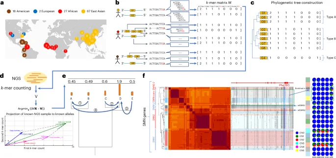
Pangenomes Uncover Global Diversity and Divergence in Duplicated Genes
The article introduces ctyper, a new method for genotyping sequence-resolved copy number variations using pangenomes, revealing significant paralog-specific diversity and expression differences across human populations, and demonstrating its accuracy and efficiency in large-scale analyses.

Population-scale Insights into Somatic Mutations and Cancer Prevention
More Top Stories
RNA Stability and Degradation Speed Impact Disease Risk
Nature•4 months ago
"Divergent Courtship Gene Functions in Fruit Fly Species"
Neuroscience News•1 year ago
More Genetics Stories
"The Genetic Mystery of Human Tail Loss Unraveled"
Originally Published 1 year ago — by Nature.com

The genetic basis of tail-loss evolution in humans and apes is explored, with a focus on the role of Alu elements in the TBXT gene. The study identifies a hominoid-specific intronic AluY element in TBXT that induces alternative splicing, leading to the production of a TBXTΔexon6 isoform. This isoform is found to be associated with tail loss, as evidenced by experiments in human ES cells and mouse models. The findings provide insights into the genetic mechanism underlying the loss of the tail in hominoids and its potential link to human traits such as bipedalism.
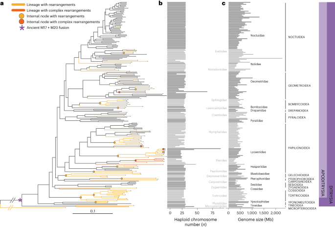
"Unchanged for 250 Million Years: The Dynamics of Butterfly Genome Evolution"
Originally Published 1 year ago — by Nature.com

A study on Lepidoptera, the insect order comprising moths and butterflies, reveals the dynamics of chromosome evolution and karyotype variation. The research, based on 210 chromosomal genome assemblies, identifies ancestral linkage groups (ALGs) and shows that most species have retained intact ALGs, with infrequent fusions and rare fissions. However, eight lineages have experienced extensive chromosomal rearrangements, resulting in fragmented Merian elements. The study provides insights into the constraints and mechanisms influencing chromosome evolution in Lepidoptera.
Unveiling the Genetic Basis of DNA Damage and Micronucleus Formation
Originally Published 1 year ago — by Nature.com

A study identified genetic factors that regulate micronucleus (MN) formation in vivo by screening over 6,000 mice and found genes that either increased or decreased MN formation. The study also integrated findings with a genome-wide association study and identified potential human disease relevance. DSCC1, a gene involved in sister chromatid cohesion, was found to be critical for genome maintenance, and its deficiency led to phenotypes associated with genomic instability. Additionally, a genome-wide CRISPR–Cas9 screen revealed that SIRT1 inhibition could rescue the proliferation defect of DSCC1-deficient human cells, suggesting a potential therapeutic target for further investigation.
"55 Fascinating Genetics Facts Shared by Netizens"
Originally Published 1 year ago — by Bored Panda

Genetics facts include the potential for storing data in DNA, the inbreeding of cheetahs, the impact of genetics on drug effectiveness, the complexity of genetic inheritance, and the influence of genetics on personal traits and health conditions. Additionally, the article highlights the challenges and advancements in genetic testing, the impact of genetics on cancer risk, and the diverse and dynamic nature of genetic research.
"Genetic Variants' Influence on Pregnancy Outcomes in Chinese Mother-Baby Study"
Originally Published 1 year ago — by Nature.com

A large genetic analysis of Chinese parents and their babies has revealed multiple links between maternal health and fetal development, including genetic variants associated with maternal weight gain, bile acid levels, and liver disease risk. The study, published in Nature, is one of the first to examine the genetic profiles of East Asians and has identified discrepancies in the effects of certain genetic variants on mothers and their babies. While the findings offer new insights, further research is needed to confirm the associations and explore potential causality.
"Slow Genome Evolution in Frogs Revealed by Conserved Chromatin and Repetitive Patterns"
Originally Published 2 years ago — by Nature.com

A study reports a high-quality reference genome sequence for the western clawed frog, Xenopus tropicalis, along with draft chromosome-scale sequences of three distantly related emerging model frog species, revealing that frog chromosomes have remained remarkably stable since the Mesozoic Era with limited translocations and fusions. The study explores the structure of chromosomes across frogs, using a dense meiotic linkage map for X. tropicalis and chromatin conformation capture (Hi-C) data for all species, revealing conserved ancestral anuran chromosomes from which contemporary frog genomes were constructed. The findings provide essential resources for further work to exploit the experimental possibilities of these diverse animals and make anurans ripe for comparative genomic and evolutionary analysis.
Unraveling the Hagfish Genome: Insights into Vertebrate Evolution
Originally Published 2 years ago — by Nature.com

The sequencing and analysis of the genome of the inshore hagfish, Eptatretus burgeri, sheds light on the timing and consequences of whole-genome duplication events in early vertebrate evolution. The study provides insights into the ancestral vertebrate karyotype, supports the monophyly of cyclostomes, and reveals the presence of six Hox clusters in hagfish, suggesting a distinct genome history shared by lampreys and hagfish. Additionally, the research uncovers gene family evolution and genomic changes accompanying major transitions in chordate evolution, offering essential information for comparative genomics and understanding the genetic basis of vertebrate diversity.
The Genetic Link Between Reproduction and Aging
Originally Published 2 years ago — by Neuroscience News

A study utilizing data from over 276,000 people in the UK Biobank database has provided genetic evidence supporting the antagonistic pleiotropy theory of aging, which suggests that genetic mutations promoting early reproduction may also accelerate aging. The researchers found a strong negative correlation between reproduction and lifespan, indicating that genes promoting higher reproduction rates are associated with shorter lifespans. While environmental factors also play a significant role, this study highlights the trade-off between reproduction and longevity and provides genome-wide evidence for the evolutionary explanation of senescence.
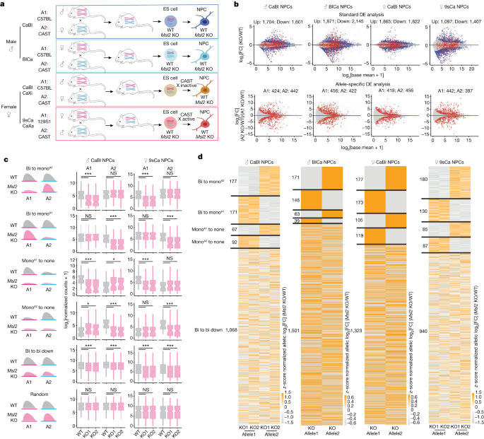
"MSL2: Ensuring Balanced Gene Expression in Mammals"
Originally Published 2 years ago — by Nature.com

A study has revealed that MSL2, a component of the MSL complex, plays a crucial role in ensuring biallelic gene expression in mammals. Using hybrid mouse cell line models, researchers found that MSL2 regulates the expression of haploinsufficient genes, which require both copies of the gene to produce a functional amount of protein. The loss of MSL2 resulted in allele-specific changes in gene expression, with some genes transitioning from biallelic to monoallelic expression. The chromatin landscape also underwent significant changes, with alterations in histone modifications and promoter-enhancer interactions. These findings shed light on the mechanisms underlying gene dosage regulation and provide insights into the role of MSL2 in maintaining balanced gene expression in mammals.
Unveiling the Genetic Secrets of Mealtime Rhythms
Originally Published 2 years ago — by Neuroscience News

Researchers at Tokyo Metropolitan University have used fruit flies to study the regulation of daily eating patterns. They found that the quasimodo (qsm) gene helps align feeding with light and dark cycles, while genes like clock (clk) and cycle (cyc) regulate eating/fasting rhythms. Interestingly, molecular clock genes in nerve cells, not metabolic tissues, synchronize these rhythms with day cycles. These findings provide insights into animal behavior and may have implications for understanding and treating eating disorders.