
Biology News
The latest biology stories, summarized by AI
Featured Biology Stories

NAC Regulates Nascent Chain Fate via Tunnel Sensing and Chaperone Activity
The study reveals that the nascent polypeptide-associated complex (NAC) plays a multifaceted role in protein synthesis by coordinating translation, folding, and targeting through sequence-specific interactions both inside and outside the ribosome tunnel, including an intra-tunnel sensing mechanism that influences translation kinetics and proteostasis.

More Top Stories
Neutrophil Compartment Structure
Nature•1 month ago
Revealing the Ancient Origins and Evolution of Complex Life on Earth
Nature•1 month ago
More Biology Stories
Exploring the Biodiversity and Evolution of Mushroom-Forming Fungi
Originally Published 1 month ago — by Nature

This article reviews the current research on mushroom-forming fungi, covering their biodiversity, genomics, ecological roles, and evolutionary history, highlighting recent discoveries in their symbiosis, decay mechanisms, and biogeography.
Genomic convergence drove the rise of land animals
Originally Published 2 months ago — by Nature

The study reveals that independent terrestrialization events in animals involved convergent genomic adaptations, including gene gains and losses related to osmoregulation, stress response, immunity, and sensory functions, with three major temporal windows identified during Earth's history, highlighting both predictable and lineage-specific evolutionary responses to land colonization.
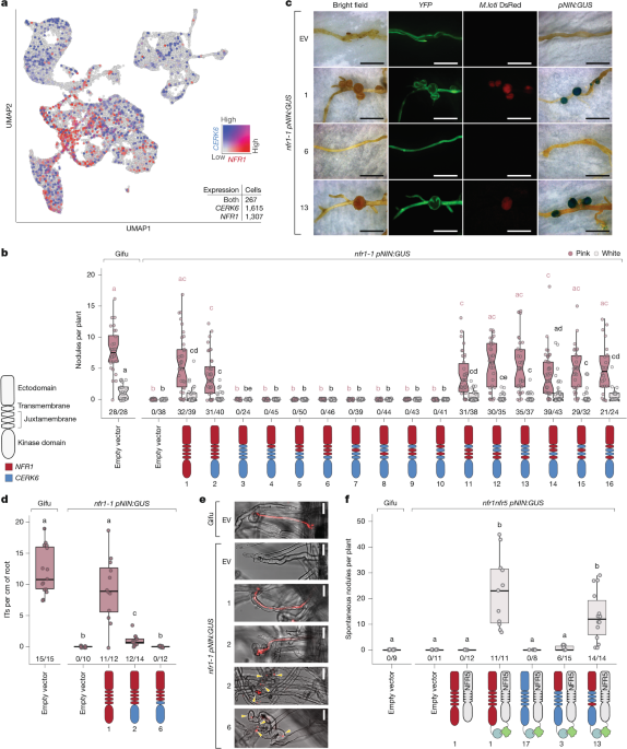
Two Key Changes Could Revolutionize Sustainable Agriculture
Originally Published 2 months ago — by Nature

The study investigates how two specific residues in plant immunity receptors can be modified to reprogram their function, enabling them to facilitate nitrogen-fixing symbiosis, which could have significant implications for sustainable agriculture.
Helicase Role in SSU Processome Maturation and Disassembly
Originally Published 2 months ago — by Nature

The article explores the helicase-mediated mechanisms involved in the maturation and disassembly of the small subunit (SSU) processome during ribosome biogenesis, revealing high-resolution structures and interactions that coordinate RNA processing, quality control, and particle disassembly in the nucleolus.
Mapping Plasmodium Dynamics in Female Anopheles Mosquitoes
Originally Published 2 months ago — by Nature

This study uses dual single-cell RNA sequencing to map the development of P. falciparum in the mosquito midgut, revealing key stages, interactions with mosquito cells, and potential targets for malaria control, including validation of essential parasite genes and discovery of interactions with mosquito progenitor cells and muscles.
E. coli Strain Evades Gut Defenses to Promote Infection
Originally Published 2 months ago — by Nature

The bacterial effector NleL inhibits pyroptosis and cell extrusion in intestinal epithelial cells by targeting caspase-4 and ROCK2 for proteasomal degradation through ubiquitylation, thereby promoting bacterial colonization and infection in the gut.
Transcriptional interference enforces single olfactory receptor per ant neuron
Originally Published 2 months ago — by Nature

The article discusses how transcriptional interference mechanisms ensure that each ant olfactory neuron expresses only one olfactory receptor, highlighting the complex regulation of receptor gene expression during neurogenesis.
Mapping Yeast Genomes to Predict Trait Variations and Mutations
Originally Published 2 months ago — by Nature

This study assembled near telomere-to-telomere genomes for 1,086 yeast isolates, revealing extensive structural variation and gene content diversity, and demonstrated that structural variants are more frequently associated with phenotypic traits and exhibit greater pleiotropy than SNPs, significantly advancing our understanding of the genetic basis of phenotypic diversity in yeast.
Smoking and Sex Influence Bladder Mutation Patterns and Cancer Risk
Originally Published 3 months ago — by Nature

The study investigates how sex and smoking influence somatic mutations and clonal expansion in normal human bladder tissue, revealing sex-specific differences in mutation selection and a link between smoking and TERT promoter mutations, which may contribute to bladder cancer risk.
Human-Specific Regulatory Mechanism Identified in Early Embryo Development
Originally Published 3 months ago — by Nature

The study uncovers a human-specific regulatory mechanism involving endogenous retroviruses (ERVs), particularly HERVK LTR5Hs, which influence gene expression and lineage specification during early human development, using a stem cell-based blastoid model. Repression of LTR5Hs impairs blastoid formation, alters lineage allocation, and affects the expression of key genes like ZNF729, a human-specific gene regulated by a nearby LTR5Hs insertion that is essential for blastoid formation and proliferation. The work highlights the evolutionary role of ERVs as enhancers shaping human-specific developmental features.