Tag

Natural Language Processing

All articles tagged with #natural language processing

AI Converts Brain Activity Into Clear Text and Sentences

Originally Published 2 months ago — by Neuroscience News

Featured image for AI Converts Brain Activity Into Clear Text and Sentences
Source: Neuroscience News

A new brain decoding technique called mind captioning can generate accurate, structured text descriptions of what a person sees or recalls by translating semantic brain activity into language without relying on traditional language areas, opening new possibilities for nonverbal communication and understanding mental content.

ChatGPT's New Search Feature Challenges Google's Dominance

Originally Published 1 year ago — by ZDNet

Featured image for ChatGPT's New Search Feature Challenges Google's Dominance
Source: ZDNet

ChatGPT Search, a new feature from OpenAI, is being touted as a potential replacement for Google Search due to its ability to understand conversational queries and provide detailed, conversational responses with citations. Unlike traditional search engines, ChatGPT can generate comprehensive answers and itineraries, making it easier for users to find specific information without sifting through multiple links. While Google still holds advantages in areas like shopping and maps, ChatGPT's ease of use for everyday queries is highlighted as a significant benefit.

"Unveiling the Evolution of Artificial Intelligence: From Definitions to Global Conversations"

Originally Published 1 year ago — by Livescience.com

Featured image for "Unveiling the Evolution of Artificial Intelligence: From Definitions to Global Conversations"
Source: Livescience.com

Artificial intelligence (AI) encompasses technologies that exhibit human-like intelligence, with machine learning being the most widely used approach today. Generative AI, such as ChatGPT, uses deep learning and neural networks to produce outputs based on user input, revolutionizing tasks like language processing and image generation. While AI has made significant strides, there is debate about its potential to achieve artificial general intelligence (AGI). AI technologies are already prevalent in various applications, from recommendation algorithms to fraud detection, and are increasingly integrated into chatbots and digital assistants, although challenges and risks remain in their widespread deployment.

"AI Models Communicate and Learn Skills Independently"

Originally Published 1 year ago — by Livescience.com

Featured image for "AI Models Communicate and Learn Skills Independently"
Source: Livescience.com

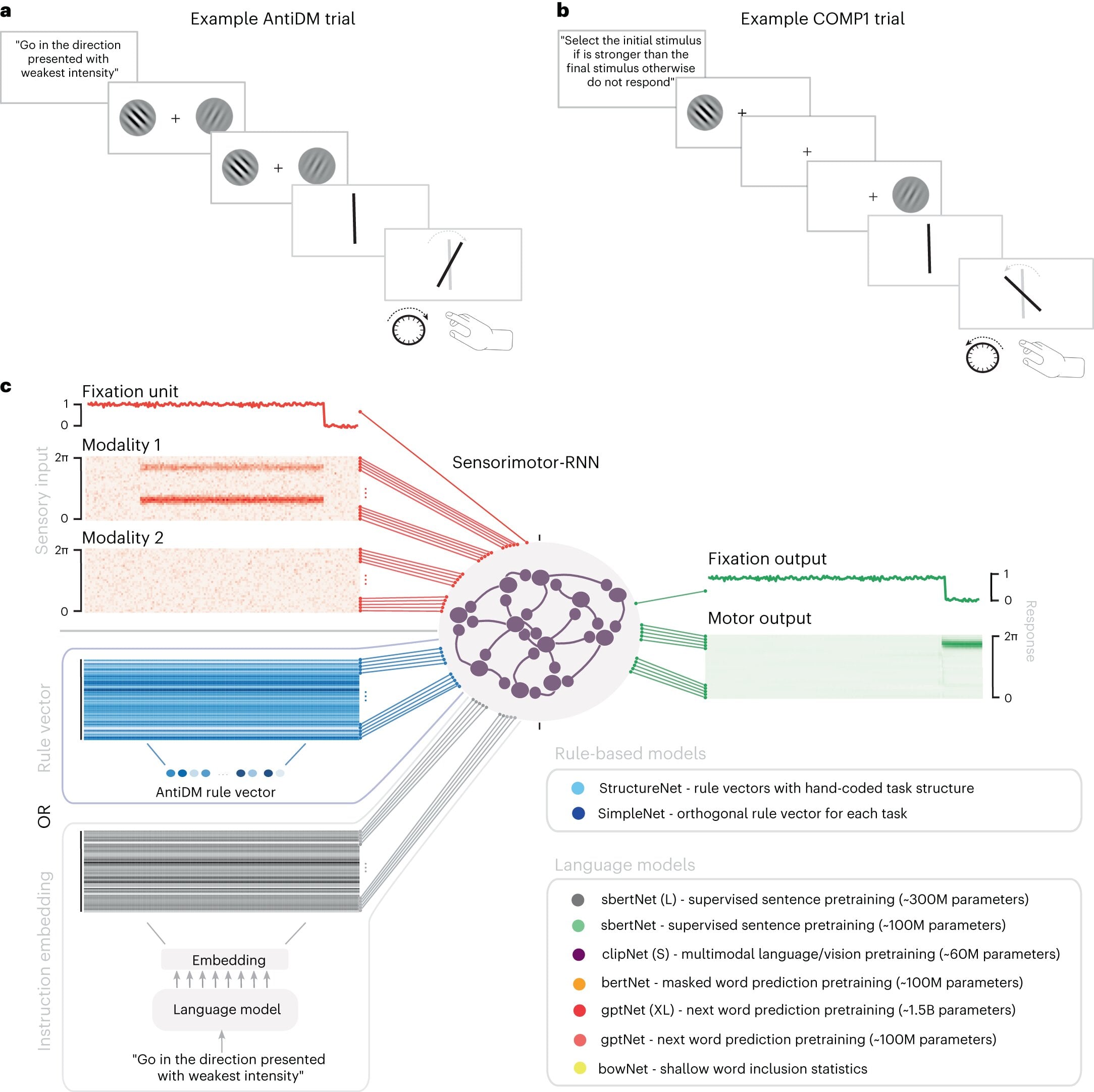
Scientists have developed AI models capable of learning and communicating with each other using natural language processing, allowing them to pass on skills and perform tasks based solely on written instructions. The AI network, consisting of a language model and a sensorimotor-recurrent neural network, demonstrated the ability to understand and carry out tasks from linguistic instructions and then communicate these tasks to a "sister" AI, which successfully performed them as well. This breakthrough in AI communication and learning could have implications for the development of humanoid robots and our understanding of human brain function.

"Conversing AIs: The Dialogue Between Two Artificial Intelligences"

Originally Published 1 year ago — by Tech Xplore

Featured image for "Conversing AIs: The Dialogue Between Two Artificial Intelligences"
Source: Tech Xplore

Researchers at the University of Geneva have developed an artificial neural network capable of learning and describing tasks to another AI using verbal instructions, a unique human ability that distinguishes us from other species. The network, based on the S-Bert model, was trained to understand and produce language, and then to perform tasks based on written instructions. This breakthrough has promising implications for robotics, as it opens new possibilities for machines to communicate and understand each other, potentially leading to the development of humanoid robots capable of linguistic interaction and task replication.

"Link Between Slowed Speech and Cognitive Decline Uncovered by Scientists"

Originally Published 1 year ago — by ScienceAlert

Featured image for "Link Between Slowed Speech and Cognitive Decline Uncovered by Scientists"
Source: ScienceAlert

A recent study from the University of Toronto suggests that the speed of speech, rather than the difficulty in finding words, is a more accurate indicator of brain health in older adults. The research found that the pace of everyday speech was closely linked to age-related decline in cognitive abilities, highlighting a broader decline than just difficulty in word retrieval. While the study's findings are promising, future research could incorporate verbal fluency tasks and subjective experiences of word-finding difficulties to better quantify and detect early cognitive decline. Additionally, advancements in natural language processing technologies could allow for automatic detection of language changes, such as slowed speech rate, as a subtle marker of cognitive health.

"Smaug-72B: The Reigning Champion of Open-Source AI"

Originally Published 1 year ago — by VentureBeat

Featured image for "Smaug-72B: The Reigning Champion of Open-Source AI"
Source: VentureBeat

Abacus AI has released Smaug-72B, a new open-source language model that outperforms GPT-3.5 and Mistral Medium, marking a significant milestone in the field of natural language processing. With an average score of over 80 on the Hugging Face Open LLM leaderboard, Smaug-72B showcases the potential of open-source AI to rival Big Tech's capabilities. This release, along with Qwen's recent advancements, signals a new era of AI innovation and democratization, challenging the dominance of big tech companies and opening new possibilities for everyone.

"AI Identifies Risky Alcohol Use in Patients Pre-Surgery"

Originally Published 2 years ago — by The Washington Post

Featured image for "AI Identifies Risky Alcohol Use in Patients Pre-Surgery"
Source: The Washington Post

A new analysis suggests that artificial intelligence could help identify patients at risk of dangerous alcohol use before surgery by analyzing contextual clues in their medical records. Using a natural language processing model, researchers found that the AI could identify three times as many at-risk patients compared to diagnostic codes alone. This could potentially assist clinicians in providing intervention or postoperative support for patients with risky alcohol use, ultimately improving surgical outcomes.

"Empowering Creators: Building Custom GPTs with ChatGPT and OpenAI"

Originally Published 2 years ago — by Digital Trends

Featured image for "Empowering Creators: Building Custom GPTs with ChatGPT and OpenAI"
Source: Digital Trends

OpenAI's ChatGPT now allows users to create custom GPTs tailored to their specific needs, such as language learning or creative writing, by following a few simple steps on the ChatGPT website. Users can customize the conversational style, provide foundational documents or data, and enable extra capabilities like web browsing or code interpretation. A ChatGPT Plus subscription is required to access this feature, and users can continuously refine and update their custom GPTs as needed.

OpenAI Acknowledges ChatGPT's Laziness and Promises a Solution

Originally Published 2 years ago — by Mashable

Featured image for OpenAI Acknowledges ChatGPT's Laziness and Promises a Solution
Source: Mashable

OpenAI has confirmed that its language model, ChatGPT, has been giving lackluster responses and behaving "lazier" than usual. Users have reported instances of ChatGPT not being as helpful as before, and OpenAI is investigating the issue. While the specific cause of the underperformance has not been disclosed, it may be related to a November 11th upgrade. This is not the first time users have complained about ChatGPT's decline in performance, with previous reports being denied by OpenAI. Some users speculate that OpenAI may be limiting bandwidth per user, resulting in abbreviated answers.

Mistral's Mixtral-8x7B: A Game-Changing AI Model

Originally Published 2 years ago — by Search Engine Journal

Featured image for Mistral's Mixtral-8x7B: A Game-Changing AI Model
Source: Search Engine Journal

Mistral AI has released Mixtral 8x7B, a new sparse mixture of experts model (SMoE) that promises faster and more efficient performance compared to existing models. Mixtral 8x7B boasts a range of capabilities, including handling a context of 32k tokens and support for multiple languages. It outperforms Llama 2 70B and matches GPT3.5 in most benchmarks, showing improvements in reducing hallucinations and biases. Mistral AI offers early access to the model through its platform, and users can try Mixtral-8x7B through various demos to compare its performance with other open-source models and OpenAI's GPT-4.

The Impact of Generative AI on Startups, Sustainability, and the Hybrid Workforce

Originally Published 2 years ago — by MIT News

Featured image for The Impact of Generative AI on Startups, Sustainability, and the Hybrid Workforce
Source: MIT News

Generative AI refers to machine-learning models that are trained to create new data rather than making predictions based on existing data. These models have become more complex and powerful over the years, thanks to advancements in deep-learning architectures and larger datasets. Generative AI has a wide range of applications, from creating synthetic image data for training computer vision models to designing novel protein structures. However, there are concerns about worker displacement, biases in training data, and potential copyright issues. Despite these challenges, generative AI has the potential to empower artists and change the economics in various disciplines. It could also be used in fabrication and the development of more generally intelligent AI agents.

Google's Gemini AI: A Potential Challenger to OpenAI and Microsoft

Originally Published 2 years ago — by Search Engine Journal

Featured image for Google's Gemini AI: A Potential Challenger to OpenAI and Microsoft
Source: Search Engine Journal

Google Gemini, an upcoming artificial intelligence (AI) system developed by Google's DeepMind division, is expected to be a multimodal AI model that combines text, images, and other data types. It may utilize tools and APIs, including Google's new AI infrastructure called Pathways, to scale up training on diverse datasets. Gemini is anticipated to come in various sizes and capabilities, with potential abilities like reasoning, problem-solving, memory, and planning. Early results are promising, and it aims to be an advanced chatbot and universal personal assistant integrated into people's daily lives. Competitors like Meta are also reportedly working on their own language models to compete with OpenAI's GPT model.

Google's Duet AI Suite: Expanding Across Google Cloud, Gmail, Docs, and More

Originally Published 2 years ago — by TechCrunch

Featured image for Google's Duet AI Suite: Expanding Across Google Cloud, Gmail, Docs, and More
Source: TechCrunch

Google's Duet AI, a suite of generative AI features for text summarization and data organization, is expanding across various products and services in Google Cloud. Duet AI can now assist with code refactoring, provide infrastructure configuration suggestions, and generate flows using existing APIs. It can also help design and publish APIs, integrate with BigQuery and Looker for data exploration, and customize machine learning models. However, concerns remain about the potential for mistakes and copyright issues with generative AI coding tools. Google addresses these concerns by citing sources for code suggestions and ensuring data privacy and security.