A Harvard research team studying axolotls lost funding but was saved by a 6-year-old girl, Marianne Cullen, who raised about $1,000 to support their work on limb regeneration, highlighting the impact of individual contributions on scientific research.
Harvard researchers discovered that axolotls use their 'fight or flight' sympathetic nervous system, particularly adrenaline signaling, to activate stem cells body-wide for limb regeneration, a process that could inform future human regenerative medicine.
A 6-year-old girl from Massachusetts raised $1,000 to support axolotl research at Harvard University, motivated by her interest in the salamanders and their popularity from Minecraft.
Scientists have identified a key molecule, retinoic acid, involved in axolotl limb regeneration, which could lead to advances in human regenerative medicine, including scar-free healing and limb regrowth. The research suggests that understanding and manipulating cellular responses to these signals in humans might one day enable us to grow back limbs or repair tissues more effectively.
Scientists at Northeastern University have uncovered how axolotls regenerate limbs by controlling the degradation of retinoic acid through the enzyme CYP26B1, creating a chemical gradient that guides cellular regeneration, and identified the Shox gene as crucial for proximal limb development, paving the way for potential human regenerative therapies.
A study by Northeastern University has identified retinoic acid, a compound used in acne treatments, as a key factor in the axolotl's ability to regenerate limbs, bringing scientists closer to applying similar regenerative techniques in humans.
A study by Northeastern University has identified retinoic acid, a compound used in acne treatments, as a key factor in the axolotl's ability to regenerate limbs, bringing scientists closer to applying similar regenerative techniques in humans.
Scientists have discovered that a chemical called retinoic acid, found in acne medicine, plays a crucial role in limb regeneration in axolotls by guiding tissue growth and patterning, bringing us closer to potential human limb regeneration in the future.
The axolotl, an amphibian capable of regenerating tissues and resisting cancer, shows signs of negligible aging at the molecular level, with DNA methylation patterns remaining stable after the first four years of life, suggesting it may experience little to no biological aging beyond early development.
Ecologists from Mexico's National Autonomous University have relaunched a fundraising campaign called Adoptaxolotl to support conservation efforts for the endangered axolotl, a fish-like salamander. The campaign allows people to virtually adopt an axolotl and receive live updates on its health. The population density of axolotls in their main habitat has declined by 99.5% in under two decades. Last year's campaign raised funds for captive breeding and habitat restoration. However, there is still a lack of resources for comprehensive research and monitoring. Axolotls face threats from water pollution, amphibian fungus, and non-native rainbow trout. Urgent action is needed to save these unique creatures.
Researchers at EPFL and TU Dresden have discovered new insights into the limb regeneration abilities of axolotls, challenging previous assumptions. By creating an atlas of single-cell transcriptomes from multiple species, including humans and axolotls, the study revealed that axolotls have cells with characteristics similar to those essential for limb development in other species. However, the study also found that axolotls do not fully reform apical-ectodermal-ridge (AER) cells during limb regeneration, suggesting a unique approach to limb regrowth. These findings open up new possibilities for exploring limb regeneration strategies in mammals, including humans.
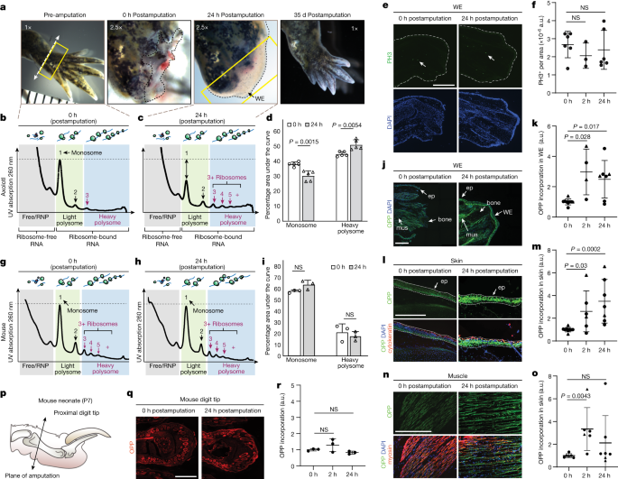
Researchers have discovered that the evolutionarily divergent mTOR protein plays a crucial role in remodeling the translatome during tissue regeneration. By analyzing the regenerating limbs of axolotls, the researchers found that mTOR regulates the translation of specific mRNAs, leading to the activation of genes involved in tissue regeneration. This study provides insights into the molecular mechanisms underlying tissue regeneration and highlights the importance of mTOR in this process.