Tag

Tumor Cells

All articles tagged with #tumor cells

health1 year ago

"Unveiling a Novel Cancer-Fighting Approach with Antibiotics"

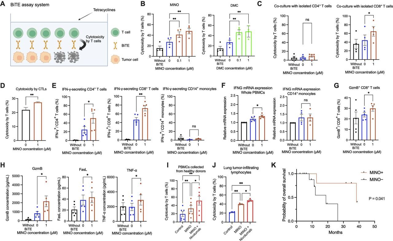
Researchers have discovered that tetracycline antibiotics, traditionally used to treat infectious diseases, can enhance the immune system's ability to target and destroy cancer cells in a way different from current immunotherapies. The antibiotics stimulate T lymphocytes to attack tumors by targeting an immunosuppressive protein produced by cancer cells, potentially offering a new approach for cancer treatment, particularly for patients who do not benefit from existing immunotherapies.

health1 year ago

Unraveling the Role of Epigenetics in Cancer Metastasis

Researchers from the German Cancer Research Center and Heidelberg University have discovered that the epigenetic status of tumor cells determines whether they immediately form metastases or enter a period of dormancy upon reaching a distant organ. This finding could lead to novel diagnostic and therapeutic applications for cancer treatment, as it may help predict the likelihood of relapse after successful treatment of the primary tumor based on the methylation patterns of the tumor cells.

health2 years ago

"GV-backed Startup Shifts Focus to Activating Cancer Cell Proteins for Potential New Medicine"

Researchers from the Broad Institute have discovered that hyperactivating certain signals in three major cancer-driving pathways can effectively inhibit tumor cells. By exploring over 500 cell lines, they found that this approach could potentially be applied widely to kill tumor cells, offering a new avenue for cancer drug development.

health2 years ago

Advancements in Cancer Research: Boosting Immune Response and Targeting Autoimmune Diseases

Scientists at the Salk Institute in California have made a surprising discovery that could revolutionize cancer treatment. They found that rewiring mitochondria in tumor cells can increase the expression of certain genes involved in cross-talk with the immune system, making it harder for tumor cells to evade the immune system. This could improve the effectiveness of immunotherapy, a less toxic and more targeted treatment option compared to chemotherapy. While more research is needed to translate these findings into clinical practice, the discovery offers an exciting new avenue for future cancer treatments.

health2 years ago

Tumor Encounter Leaves T Cells Burned Out in Hours

T cells, a type of immune cell, become exhausted within hours of encountering cancer cells, which hinders their ability to eliminate the cancer. This exhaustion is a major challenge in cancer immunotherapies. Researchers have found that T cells show signs of dysfunction within six to 12 hours of encountering cancer cells, including thousands of changes in genetic structure and gene expression. The negative signals sent out by cancer cells induce T cell dysfunction, while a lack of positive signals like inflammation prevents T cells from functioning effectively. Scientists are exploring strategies to stimulate inflammatory pathways in T cells to enhance their ability to kill cancer cells.

health2 years ago

Tumor cell identity influenced by location and environment, say researchers.

Researchers at the National Center for Advancing Translational Sciences (NCATS) have found that a cell's location and environment in a cancerous tumor can strongly influence which genes are active and the cell's role in the cancer's biology. The team used 3-D models of ovarian cancer tumors to show differences in gene activity based on where a cell is in a tumor. The approach could provide insights into cancer progression and treatment response, leading to more precise therapies. The SEEP method revealed that tumor cells near the tumor surface were more likely to undergo cell division than cells closer to the tumor center.