
"Trigonelline: A Natural Molecule for Improving Aging Muscle Function"
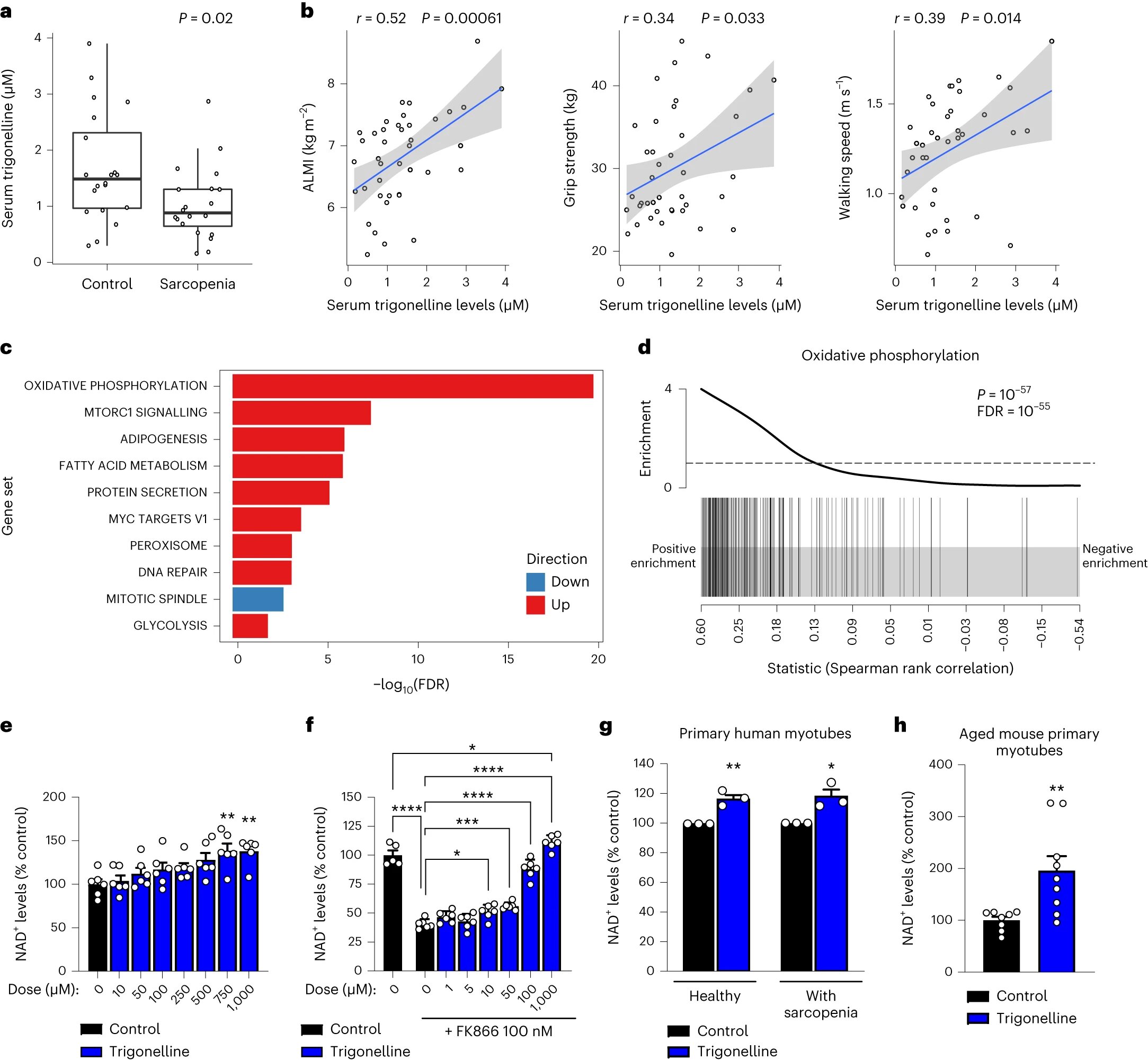
Research has found that trigonelline, a natural molecule found in coffee and fenugreek seeds, declines during sarcopenia, a condition characterized by the loss of skeletal muscle mass and function during aging. Increasing trigonelline levels has been shown to improve physical performance by boosting NAD+ levels, enhancing mitochondrial activity, and preserving muscle function. The findings suggest that trigonelline supplementation could serve as a strategy to attenuate age-related muscle decline, offering a potential avenue for intervention against sarcopenia and age-associated muscle decline.






