
"The Evolutionary Advantage of Aging: Unveiling the Surprising Reasons"
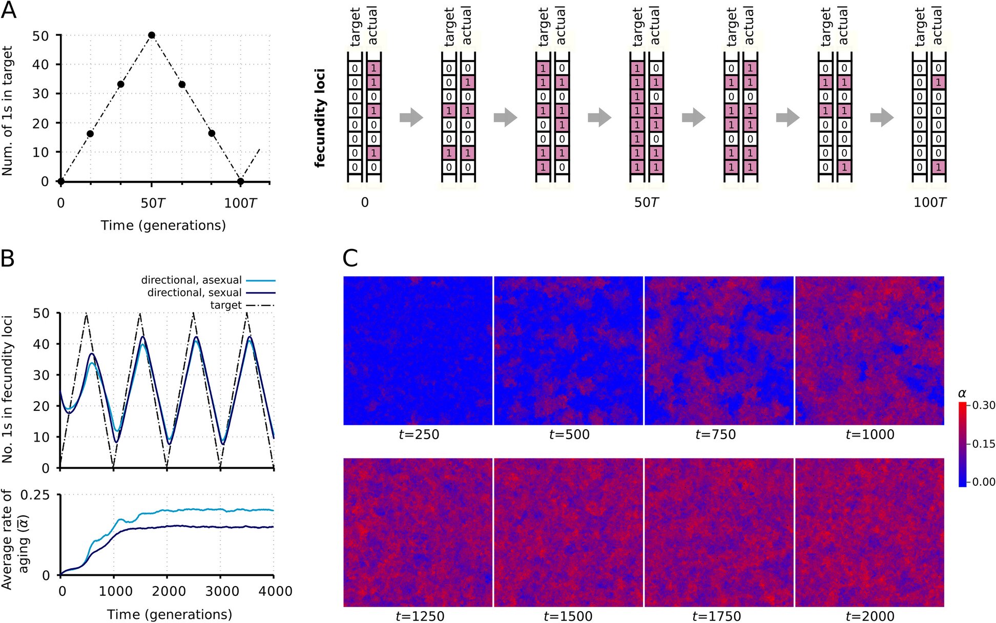
Researchers have used computer models to investigate the evolutionary role of aging and challenge the notion that it has no positive function. Their findings suggest that aging could expedite evolution in changing environments, benefiting subsequent generations. The study indicates that senescence may be an advantageous trait selected by natural evolution.




