Tag

Gut

All articles tagged with #gut

"Pineapple-Sized Immune System Discovered in Groundbreaking Study"
health2 years ago

"Pineapple-Sized Immune System Discovered in Groundbreaking Study"

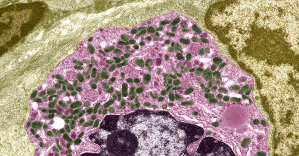
The human immune system consists of approximately 1.8 trillion cells, collectively weighing about 1.2 kilograms or 2.6 pounds, which is roughly the same weight as a pineapple. Researchers from the Weizmann Institute of Science in Israel conducted a comprehensive study to estimate the distribution and mass of immune cells in the human body. They found that the lymphatic system and bone marrow house the majority of immune cells, while the gastrointestinal tract contains only a small percentage. The study provides insights into the composition and organization of the immune system, shedding light on the largest reservoirs of immune cells and their implications for health and disease.

"Serotonin Depletion in Long Covid Patients: Unraveling the Mystery of 'Brain Fog'"
health2 years ago

"Serotonin Depletion in Long Covid Patients: Unraveling the Mystery of 'Brain Fog'"

Scientists at the University of Pennsylvania have proposed a new explanation for some cases of long Covid, suggesting that depleted serotonin levels may be triggered by remnants of the virus lingering in the gut. The researchers found that serotonin reduction could explain memory problems and some neurological and cognitive symptoms of long Covid. This discovery could lead to new ways to diagnose and treat the condition, including medications that boost serotonin. The study also suggests that the serotonin pathway could unite many of the major theories of what causes long Covid, such as lingering viral remnants, inflammation, increased blood clotting, and dysfunction of the autonomic nervous system. Clinical trials of treatments, including fluoxetine (Prozac) and tryptophan, are underway to restore serotonin levels and improve symptoms.

"Gut Connection: Unveiling the Origins of Parkinson's Disease"
health2 years ago

"Gut Connection: Unveiling the Origins of Parkinson's Disease"

Researchers are exploring the "gut-first" hypothesis, which suggests that Parkinson's disease may originate in the gastrointestinal tract. Misfolded proteins, found excessively in the brains of Parkinson's patients, accumulate in the nerves of the gut wall and ascend to the brain, causing pathological changes. Evidence linking Parkinson's to the gut includes the prevalence of constipation as a symptom, the increased risk of Parkinson's in patients with inflammatory bowel disease, and the presence of misfolded proteins in the stomach wall of Parkinson's patients. Understanding the origins of Parkinson's could lead to early detection and treatment options.

"Gut Connection: Unveiling the Origins of Parkinson's Disease"
health2 years ago

"Gut Connection: Unveiling the Origins of Parkinson's Disease"

Researchers are exploring the "gut-first" hypothesis, which suggests that Parkinson's disease may originate in the gastrointestinal tract. Misfolded proteins, found excessively in the brains of Parkinson's patients, accumulate in the nerves of the gut wall and ascend to the brain, causing pathological changes. Evidence linking Parkinson's to the gut includes the prevalence of constipation as a symptom, the increased risk of Parkinson's in patients with inflammatory bowel disease, and the presence of misfolded proteins in the stomach wall of Parkinson's patients. Understanding the origins of Parkinson's could lead to early detection and treatment options.

Gut-to-Brain Progression: Parkinson's Disease Unveiled
health2 years ago

Gut-to-Brain Progression: Parkinson's Disease Unveiled

Researchers are investigating the "gut-first" hypothesis, which suggests that Parkinson's disease may originate in the gastrointestinal tract. Abnormal proteins, known as misfolded proteins, accumulate in the nerves of the gut wall and then ascend to the brain, causing the pathological changes associated with Parkinson's. Gut problems, such as constipation and inflammatory bowel disease, have been identified as risk factors for the disease. Autopsy studies have confirmed the presence of misfolded proteins in the gut of Parkinson's patients, and experiments in mice have shown that these proteins can travel from the gut to the brain. Understanding the origins of Parkinson's could lead to early detection and treatment options.

The Gut-Brain Connection: Microbiome and Pain.
health2 years ago

The Gut-Brain Connection: Microbiome and Pain.

Enterochromaffin cells in the gut have been found to play a key role in driving visceral pain and anxiety. These cells are sensitive to mechanical forces and release serotonin in response to them, which can activate pain-sensing neurons. Inhibiting these cells or their serotonin release could potentially be a target for treating conditions such as irritable bowel syndrome.