
Advancements in Next-Generation CAR T Cells for Solid Tumor and Hematologic Cancers
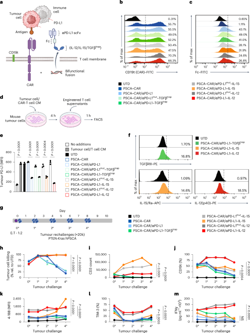
Researchers engineered CAR-T cells to secrete bifunctional fusion proteins targeting PD-L1 for localized IL-12 delivery, enhancing antitumor activity and safety in solid tumor models by modulating the tumor microenvironment and reducing systemic toxicity.


