
"Revolutionary Breakthroughs: Biology's Biggest Discoveries of 2023"
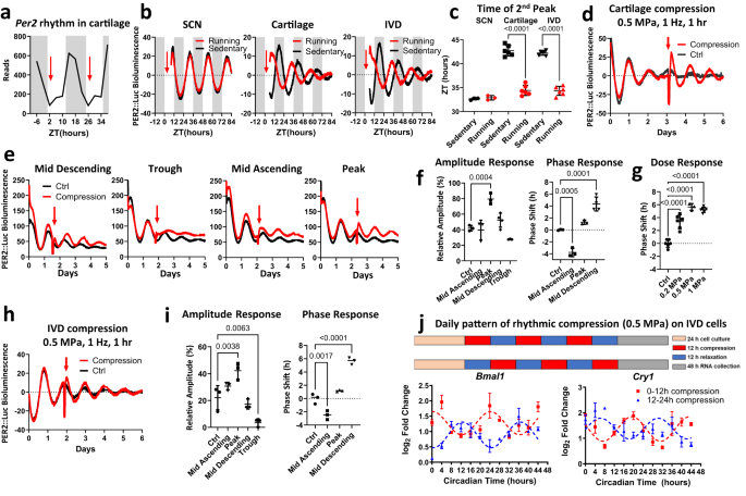
In 2023, biologists made significant discoveries in various areas of biology. They successfully grew lab-grown artificial embryos that reached advanced developmental stages, providing insights into human fetal growth. Researchers also challenged the theory of serotonin deficiency as the cause of depression, prompting a rethinking of the disorder. The origins of complex life were explored through the study of Asgard archaea and the discovery of molecular fossils. The microbiome was found to evolve throughout our lives, with contributions from mothers and horizontal gene transfer. Additionally, researchers made advances in understanding how organisms keep time through circadian clocks and developmental tempo.

