
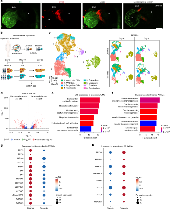
HMGN1's Role in Heart Defects in Down Syndrome
The study identifies HMGN1 as a dosage-sensitive gene on chromosome 21 that influences heart defects in Down syndrome, demonstrating that its increased expression reprograms heart cell identity and that reducing its dosage in mouse models rescues cardiac abnormalities.
