Tag

Critical Illness

All articles tagged with #critical illness

Navigating the Ethical Dilemma of Turning Off Life-Saving Machines
healthcare-ethics2 years ago

Navigating the Ethical Dilemma of Turning Off Life-Saving Machines

The use of life-saving machines, like the one that saved Ryan Robbins's life, raises difficult ethical questions about the extent of intervention for critically ill patients. Determining when to turn off these machines becomes a tricky decision that requires careful consideration of the patient's condition and quality of life.

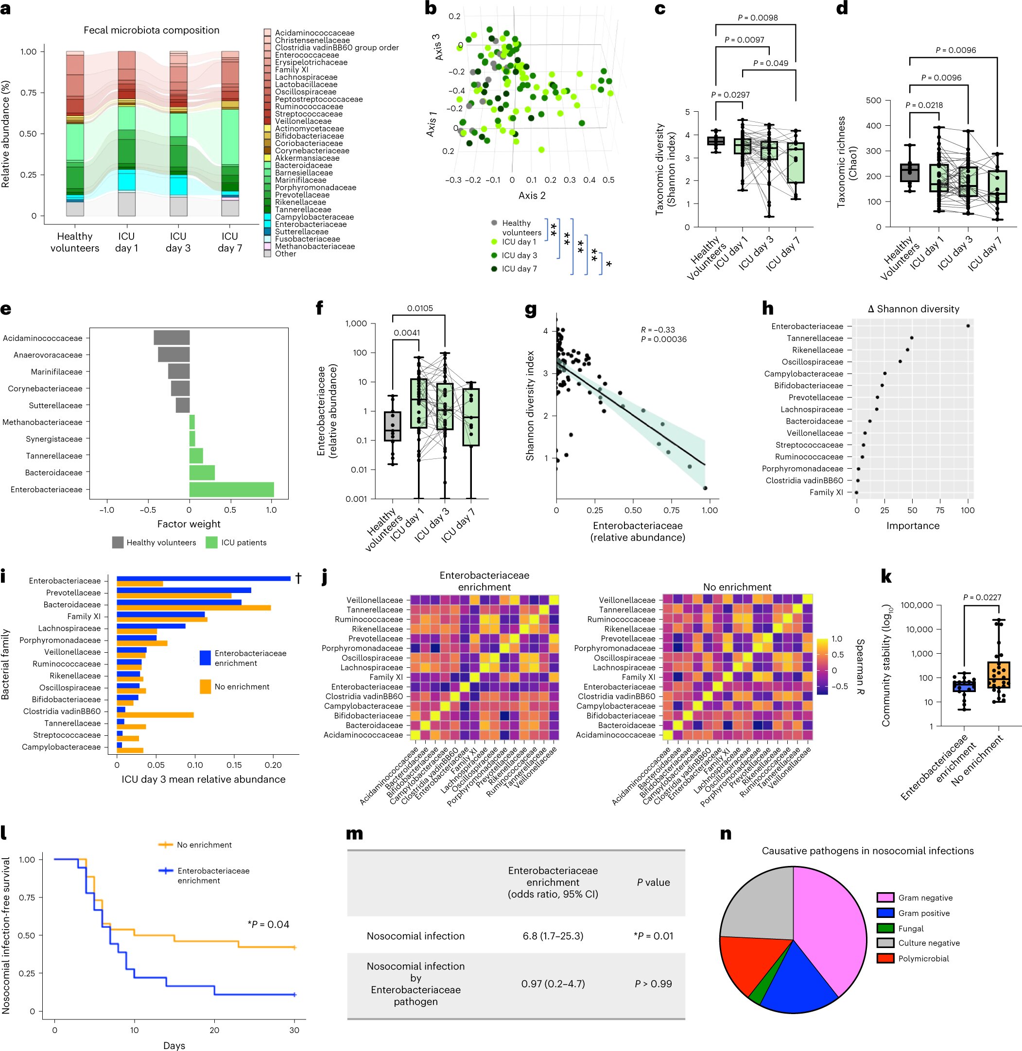
Microbiome Health Could Save Lives of Critically Ill Patients.
health2 years ago

Microbiome Health Could Save Lives of Critically Ill Patients.

A University of Calgary study suggests that a healthy microbiome may prevent deadly infections in critically ill people. The study found that gut microbiota and systemic immunity work together as a dynamic "metasystem," and problems with gut microbes and immune system dysfunction are associated with significantly increased rates of hospital-acquired infections. Patients who experienced an abnormal increase in the growth of a common bacteria were at the highest risk of severe infections. The researchers plan to launch a randomized, controlled clinical trial based on a precision medicine approach that borrows from probiotics therapy and utilizes multiple different bacteria engineered to specifically target the bacteria identified in the study.