
Comprehensive Genetic Map Reveals Key Insights into Human Metabolism
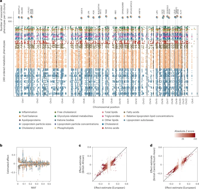
This study maps human metabolism across the allele frequency spectrum by integrating genetic variation with metabolic phenotypes in over 450,000 individuals, revealing new regulators of metabolism, pleiotropic effects, and potential pathways to mitigate cardiovascular disease risk beyond LDL cholesterol lowering.