
epidemiology47.17 min read
Global study links diet type to varied cancer risks across 1.8 million participants
1 day ago•Source: Nature
The latest epidemiology stories, summarized by AI


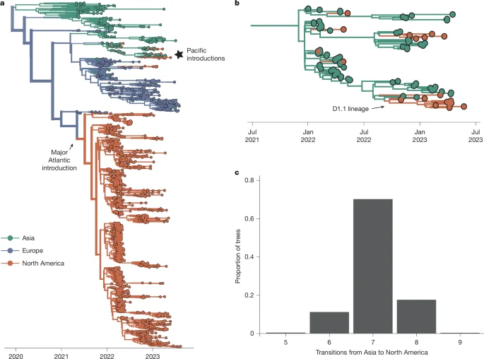
The article discusses the ecology and spread of the highly pathogenic H5N1 avian influenza in North America, highlighting multiple introductions from Europe and Asia, the critical role of migratory wild birds in dispersal across flyways, and the ongoing transmission dynamics involving wild and domestic birds, with implications for surveillance and outbreak control.